扫码进入升本备考群
您好,欢迎访问河南专升本,我们将竭诚为您服务!
当前位置:库课网校 > 考试真题 > 河南省专升本中医基础2023年真题答案
河南省专升本中医基础2023年真题答案
2023-09-05 11:46:42  浏览量:274次
分享至

      前面小编给考生整理了河南省专升本中医基础2023年真题,下面库课李老师给考生把答案整理出来了,请考生认真查看,小编在此预祝考生在24年的考试中能取得高分。

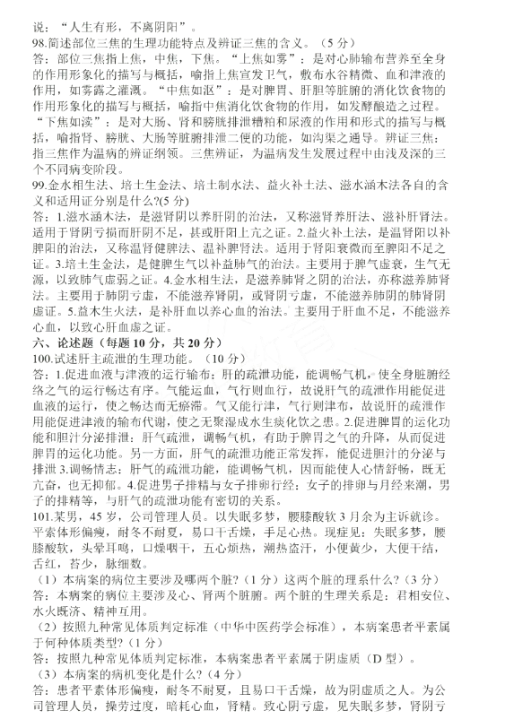
      河南省专升本中医基础2023年真题答案

河南省专升本中医基础2023年真题答案
河南省专升本中医基础2023年真题答案
河南省专升本中医基础2023年真题答案

专升本备考资料免费领取↓↓↓

资料下载
  • 2025年河南省专升本大学语文真题(回忆版)
  • 2025年河南省专升本法学基础真题(考生回忆版)
  • 2025年河南省专升本高等数学真题试卷(回忆版)
  • 2025年河南省专升本公共英语真题(回忆版)
  • 2025年河南省专升本教育理论真题(回忆版)
  • 2025年河南省专升本经济学真题(回忆版)
  • 2025年河南省专升本生理学、病理解剖学真题回忆版
  • 2025年河南省专升本专业英语回忆版真题
  • 2025学年河南专升本管理学真题
  • 2024年教育理论专升本真题及答案
公司地址:郑州市文化路112号库课科技大厦
服务热线: 400-6529-888
下载库课网校app