2022年河南专升本网上填报志愿模拟演练5月23日截止,对于志愿填报考生了解多少?下面库课李老师给考生整理了2022河南专升本网上填报志愿模拟演练操作手册,请考生认真查看,争取考上理想院校。
2022河南专升本网上填报志愿模拟演练操作手册

一、重要说明
1、本次网上填报志愿为模拟演练,是为了使考生熟悉本系统,提高广大考生计算机操作能力,避免真实填报志愿时发生不必要的错误。这次志愿填报不具有真实效力,不作为高招录取的依据。
2、考生在填报志愿前请认真模拟演练计划信息,有些志愿必须符合相关要求的考生才能报考,比如有些志愿有性别、年龄、民族以及术科成绩限制,如果考生不符合某些条件而填报了,系统会给出红色错误提示信息。
3、考生一定要保存好自己的考生号和密码,以免因考生号和密码丢失或泄漏造成不必要的麻烦,请认真阅读考生服务平台首页的“考生服务平台密码安全须知”。为了确保考生账户的安全,建议尚未绑定手机号或关注官微并绑定考生号的考生抓紧绑定。如忘记密码,可以通过考生服务平台首页的“忘记密码”选项自行重置密码.如确实无法自行重置,请考生本人持准考证和身份证到报名所在地基层招生考试机构重置密码.
4、为了确保您的权益不受非法侵害,建议绑定动态密码,每次登录系统时,携帶已关注“河南省教育考试院”公众号并执行绑定的手机,在公众号动态密码验证器小程序中获取动态密码,验证通过方能登录成功。
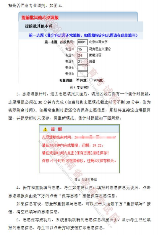
5、使用过程中,同一台电脑同时只允许一名考生进行操作。考生保存志愿后,点击“退出”,安全退出系统,然后关闭浏览器,避免造成信息泄露。手机可能因信号、锁屏、节能等多种原因,造成志愿填报不稳定,请勿在填报过程中锁异,填报时如出现无法显示名称,无法保存等问题推荐使用台式机和有线网络。
6、疫情防控常态下,建议大家关注“河南省教育考试院”官网、官微并绑定考生信息,可通过官网的咨询留言栏目直接向省教育考试院咨询,平时要留意查看微信公众号、10639639 短信服务平台等推送的消息。畅通与河南省教育考试院和报名所在地基层招生考试机构的联系。

三、填报志愿
志愿填报根据操作形式主要分为两大类,普通类和对口生、专升本类。对于普通类考生,考生需要先查询模拟专业目录,填写志愿草表,然后上网登录手工输入院校代号和专业代号。
专升本和对口生可以手动输入院校代号和专业代号,同时也可以点击院校和专业输入框后面的“选择院校”和“选择专业”按钮,使用计划查询功能。如果信息比较多,请使用翻页功能或者输入页码直接跳转到相应的页对于一个志愿,不允许在没有输入或选择院校的情况下,而输入或选择了专业和专业调剂。对于-一个志愿,专业可以不全部填写,但是必须顺序填报,例如系统不允许专业1没有填写的情况下填写后续专业。对于多个志愿之间,例如几个平行志愿间,可以不全部填写,但是系统要求顺序填报。不能保存没有填写任何志愿信息的志愿。
考生一定要注意系统给出的红色信息提示,检查自己填报的志愿是否符合招生政策和输入数据是否合法(院校代号为4位,专业代号2位,以及输入的院校代号是否存在),及时改正错误的志愿信息,否则志愿信息无法保存。
专业调剂在默认状态下是没有做任何选择的,考生如果填写了院校和专业信息,必须选择同意或者不同专业调剂。如果考生清空了-条志愿的院校和专业信息,则系统会自动清空志愿调剂的选择状态,否则保存时系统提示志愿信息不正确,考生将无法保存志愿数据。
A.普通类考生志愿填报:
1、登录普通高招服务平台后,点击菜单栏的“填报志愿”菜单项,下拉菜单显示出当前可以填报的各个批次的志愿。或者通过工作进度栏的“点击填报”直接进入填报页面。











